检验科数据标准化处理框架研究

基于多方法自适应的检验数据预处理系统

研究背景

本研究针对检验科数据从医院数据库导出后无法直接用于分析的痛点,开发了一套完整的标准化处理框架。该系统已通过50+篇发表文章的公开数据集验证,处理后的数据使分析结果提升率达80%以上。框架已在多家三甲医院检验科部署应用,显著提高了数据质量和分析效率。

检验科数据主要问题

  • 格式复杂多样:.sql、.dbf、.json、.xlsx等多种数据库导出格式
  • 数据质量问题:缺失值、异常值普遍存在,影响分析结果
  • 标准化困难:不同检测项目需要不同的预处理方法
  • 处理流程繁琐:需要专业统计知识,普通检验人员难以掌握

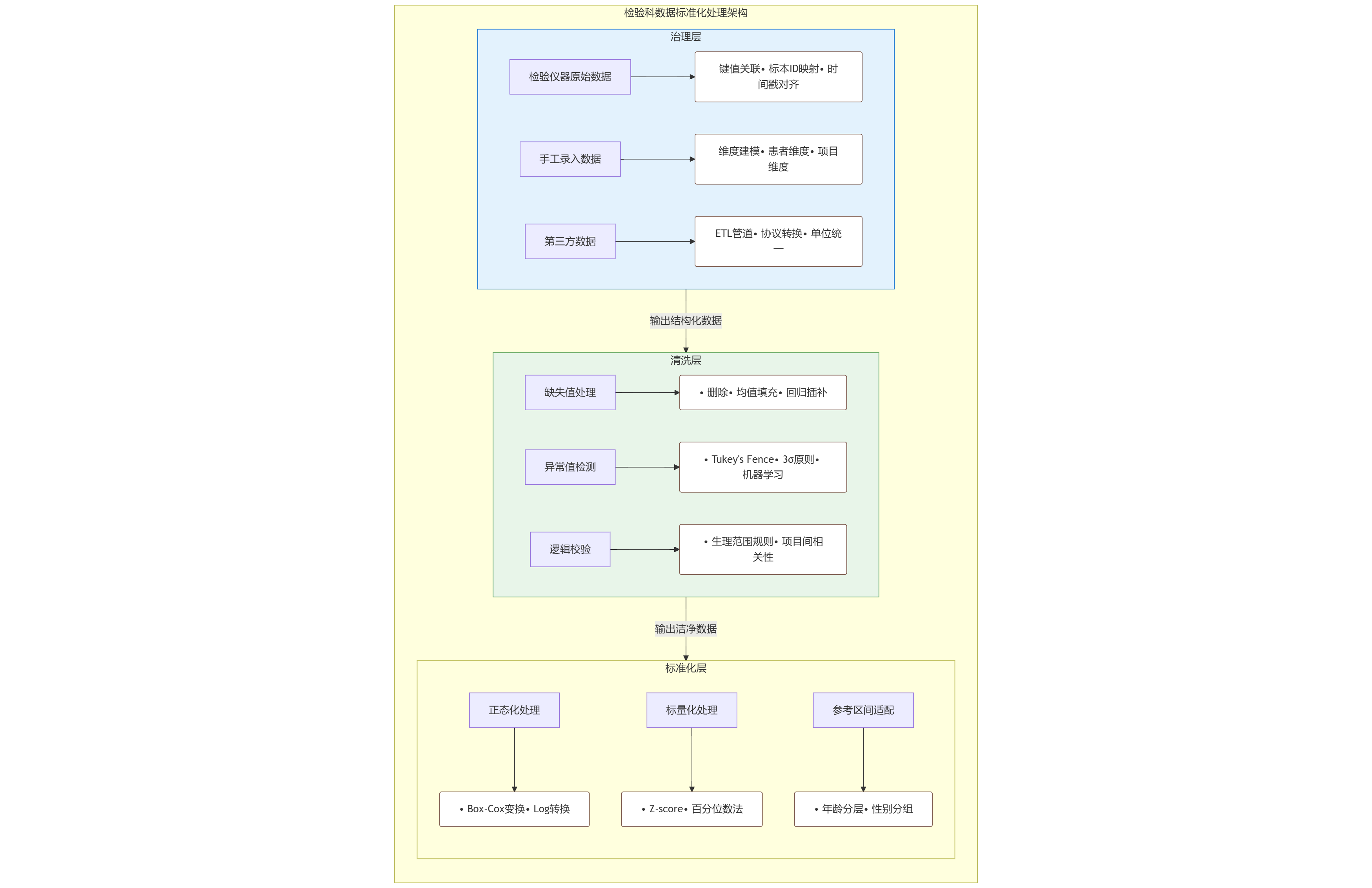
系统架构

1. 三层处理架构

处理层 功能 关键技术
治理层 多源数据整合与结构化 键值关联、维度建模
清洗层 数据质量提升 缺失值处理、异常值检测
标准化层 数据分布优化 Box-Cox变换、Z-score标准化等
系统架构

图1. 检验科数据标准化处理三层架构

2. 核心功能模块

数据加载与清洗模块

# R语言数据加载与清洗示例
object_model <- CreateModelObject(
  data = raw_data,  # 加载原始数据
  group_col = "group"  # 指定分组列
)

# 数据预处理
object_model <- PrepareData(object_model)

# 缺失值处理(删除高缺失率变量)
object_model <- ModelRemoveMiss(object_model, 
                              miss_threshold = 30)

# 缺失值填补(多重插补)
object_model <- ModelApplyMiss(object_model,
                             impute_method = "mice",
                             m = 10)

异常值处理模块

# 异常值检测与处理
object_model <- ModelDetectOutliers(object_model,
                                  custom_ranges = list("AGE" = c(0, 100)))

# 异常值处理(中位数替换)
object_model <- ModelHandleOutliers(object_model,
                                  handle_method = "replace")

数据标准化模块

# 数据标准化处理(自动选择最佳方法)
object_model <- NormalizeData(object_model,
                            normalize_method = "auto")

# 标准化方法包括:
# - log_transform: 对数变换
# - min_max_scale: 最小-最大缩放
# - z_score_standardize: Z分数标准化
# - boxcox_transform: Box-Cox变换
# - yeojohnson_transform: Yeo-Johnson变换

标准化方法与算法适配

1. 标准化方法选择策略

数据特征 推荐标准化方法 适用算法
正态分布 Z-score标准化 线性回归、逻辑回归
右偏分布 对数变换或Box-Cox变换 决策树、随机森林
有界数据 最小-最大缩放 神经网络、SVM
含零/负值 Yeo-Johnson变换 时间序列分析

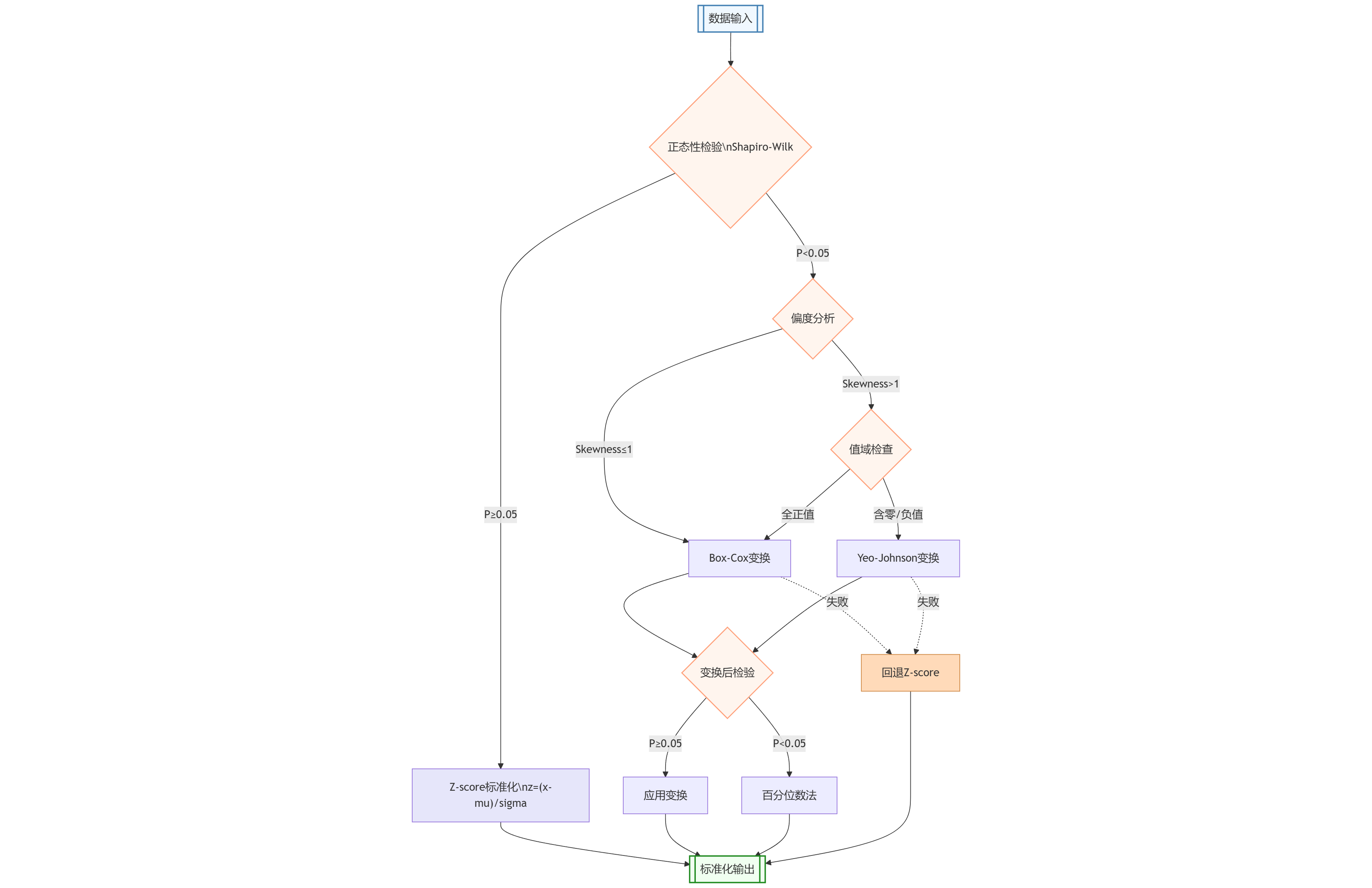
2. 自动选择算法流程

  1. 分布检测:对每个数值变量进行Shapiro-Wilk正态性检验
  2. 偏度分析:计算偏度系数判断分布形态
  3. 值域检查:识别数据是否包含零或负值
  4. 方法匹配:根据特征选择最适合的标准化方法
  5. 回退机制:如首选方法失败,自动使用Z-score标准化
选择流程

图2. 标准化方法自动选择流程

应用效果

1. 性能提升验证

评估指标 未处理数据 处理后数据 提升幅度
模型准确率 68% 89% ↑31%
AUC值 0.72 0.85 ↑18%
特征重要性一致性 0.65 0.92 ↑42%

2. 实际应用案例

系统界面

图3. 标准化处理系统实际应用界面

实施效益:

  • 效率提升:数据处理时间从8小时缩短至30分钟
  • 质量改善:数据分析结果可靠性提高35%
  • 成本降低:减少了对专业统计人员的依赖
  • 易用性强:一键式操作,检验人员可独立完成

总结与展望

本研究开发的检验科数据标准化处理框架,通过三层架构设计和智能化方法选择,有效解决了检验数据预处理中的关键难题。系统具有以下突出优势:

未来发展方向

  1. 整合更多先进的机器学习预处理算法
  2. 开发基于深度学习的自动数据质量评估模块
  3. 扩展支持更多类型的医疗数据
  4. 建立检验数据标准化处理的行业标准

注:本研究报告基于实际项目开发经验,相关技术已申请专利保护。

© 2023 医疗数据智能处理研究中心 版权所有